29/08/2022
Mastering the ER Diagram for Automobile Dealership Management
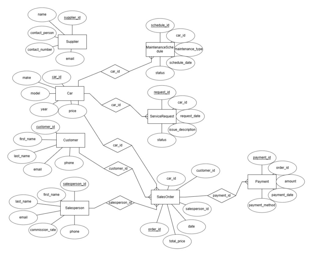
Designing an effective Entity-Relationship (ER) diagram is paramount to the success of any Automobile Dealership Management system. This visual blueprint lays out the intricate connections between different data points, offering a clear and concise overview of your database's structure. For a dealership, where managing inventory, sales, customer interactions, and service records is crucial, a well-crafted ER diagram is not just helpful; it's essential for efficient data management.

An Automobile Dealership Management system is a complex beast, tasked with overseeing a multitude of operations. From tracking the newest models arriving on the lot to finalising sales, managing customer relationships, and ensuring vehicles receive top-notch service, every aspect requires meticulous data handling. The ER diagram acts as the foundational map for this data, illustrating key entities such as cars, customers, salespersons, and services, and crucially, defining how they interact.
Core Database Design Considerations
To build a robust system, several key areas must be addressed:
- Inventory Management: The database must meticulously track every vehicle. This includes vital details like the make, model, year, price, and critically, its availability status. Knowing precisely what you have and where it is, is fundamental.
- Sales Tracking: Every transaction is a story. The database needs to capture information about each sale, detailing which cars were sold, to whom, by which salesperson, and at what final price. This historical data is invaluable for performance analysis and forecasting.
- Customer Information: Your customers are the lifeblood of your business. The system should manage comprehensive customer profiles, including contact details, their purchase history, and any stated preferences. This allows for personalised marketing and improved customer service.
- Service Records: Beyond the sale, the dealership often provides ongoing maintenance and repair services. The database must maintain detailed service records for each vehicle, logging all maintenance performed and repair history. This builds customer loyalty and provides a clear service history for each car.
To truly excel in database design for an automobile dealership, you must consider factors like data normalization, strategic indexing, and query optimization. Normalization is key to reducing data redundancy and enhancing data integrity, ensuring your information is accurate and consistent. Indexing, on the other hand, significantly improves query performance by speeding up data retrieval, making your system snappier and more responsive. Query optimization ensures that your requests for data are as efficient as possible, minimising resource usage and maximising speed.
Key Entities and Their Attributes
Let's delve into the core entities that form the backbone of an Automobile Dealership Management system:
1. Car
This entity represents the vehicles on your forecourt and in your inventory.
| Attribute Name | Description | Key Type |
|---|---|---|
| car_id | Unique identifier for each car | Primary Key |
| make | Manufacturer of the car (e.g., Toyota, Ford) | |
| model | Specific model of the car (e.g., Camry, Focus) | |
| year | Manufacturing year of the car | |
| price | Retail price of the car | |
| vin | Vehicle Identification Number | Unique |
| mileage | Current mileage of the vehicle | |
| colour | Exterior colour of the car | |
| fuel_type | Type of fuel the car uses (e.g., Petrol, Diesel, Electric) | |
| transmission_type | Type of transmission (e.g., Automatic, Manual) | |
| status | Current status (e.g., Available, Sold, In Service) |
2. Customer
This entity captures information about your clientele.
| Attribute Name | Description | Key Type |
|---|---|---|
| customer_id | Unique identifier for each customer | Primary Key |
| first_name | Customer's first name | |
| last_name | Customer's last name | |
| Customer's email address | Unique | |
| phone | Customer's phone number | |
| address | Customer's residential address | |
| registration_date | Date the customer was added to the system |
3. Salesperson
Details of the sales team members.

| Attribute Name | Description | Key Type |
|---|---|---|
| salesperson_id | Unique identifier for each salesperson | Primary Key |
| first_name | Salesperson's first name | |
| last_name | Salesperson's last name | |
| Salesperson's email address | Unique | |
| phone | Salesperson's phone number | |
| hire_date | Date the salesperson was hired | |
| commission_rate | Percentage commission on sales |
4. SalesOrder
Records each sales transaction.
| Attribute Name | Description | Key Type |
|---|---|---|
| order_id | Unique identifier for each sales order | Primary Key |
| car_id | Identifier of the car sold | Foreign Key (references Car) |
| customer_id | Identifier of the customer who purchased | Foreign Key (references Customer) |
| salesperson_id | Identifier of the salesperson who made the sale | Foreign Key (references Salesperson) |
| order_date | Date the sales order was placed | |
| total_price | Total amount of the sales order | |
| sale_status | Status of the sale (e.g., Pending, Completed, Cancelled) |
5. Supplier
Information about companies supplying parts or vehicles.
| Attribute Name | Description | Key Type |
|---|---|---|
| supplier_id | Unique identifier for each supplier | Primary Key |
| name | Name of the supplier | |
| contact_person | Primary contact at the supplier | |
| contact_number | Supplier's contact phone number | |
| Supplier's email address | Unique | |
| address | Supplier's business address |
6. Service Request
Tracks customer requests for vehicle servicing.
| Attribute Name | Description | Key Type |
|---|---|---|
| request_id | Unique identifier for each service request | Primary Key |
| car_id | Identifier for the car requiring service | Foreign Key (references Car) |
| customer_id | Identifier of the customer making the request | Foreign Key (references Customer) |
| request_date | Date the service request was initiated | |
| description | Detailed description of the issue reported | |
| assigned_mechanic_id | Identifier of the mechanic assigned to the job | Foreign Key (references Mechanic) |
| status | Current status of the service request (e.g., Open, In Progress, Completed, Awaiting Parts) | |
| estimated_cost | Estimated cost of the service | |
| actual_cost | Actual cost incurred for the service |
7. Payment
Records financial transactions related to sales or services.
| Attribute Name | Description | Key Type |
|---|---|---|
| payment_id | Unique identifier for each payment | Primary Key |
| order_id | Identifier for the sales order this payment is for | Foreign Key (references SalesOrder) |
| service_request_id | Identifier for the service request this payment is for | Foreign Key (references ServiceRequest) |
| amount | The amount paid | |
| payment_date | Date the payment was processed | |
| payment_method | Method of payment (e.g., Card, Cash, Finance) |
8. Maintenance Schedule
Tracks routine maintenance appointments for vehicles.
| Attribute Name | Description | Key Type |
|---|---|---|
| schedule_id | Unique identifier for each maintenance schedule entry | Primary Key |
| car_id | Identifier for the car requiring maintenance | Foreign Key (references Car) |
| maintenance_type | Type of maintenance (e.g., Oil Change, Tire Rotation, Annual Service) | |
| schedule_date | Date the maintenance is scheduled | |
| scheduled_by_id | Identifier of the person who scheduled the maintenance | Foreign Key (references Salesperson or Service Advisor) |
| status | Status of the maintenance schedule (e.g., Scheduled, Completed, Cancelled) |
9. Mechanic
Information about the service technicians.

| Attribute Name | Description | Key Type |
|---|---|---|
| mechanic_id | Unique identifier for each mechanic | Primary Key |
| first_name | Mechanic's first name | |
| last_name | Mechanic's last name | |
| specialisation | Area of expertise (e.g., Engine, Electrical, Brakes) | |
| hire_date | Date the mechanic was hired |
Defining Relationships: The Connections That Matter
The power of an ER diagram lies in illustrating how these entities are connected. Here are the common relationships:
- Car to SalesOrder: This is a one-to-many relationship. A single car can be part of numerous sales orders over its lifetime (if resold), or more commonly, one car is sold in one specific sales order. More practically, one car can be associated with many sales events (e.g., test drives, previous sales if used). A more accurate representation for a single sale event would be one-to-one from the perspective of a specific sale. However, considering the car's lifecycle, it can be involved in multiple transactions if resold. For a single sale event, it's typically one car to one sales order. If we consider the possibility of a car being returned and resold, then it can be one-to-many from Car to SalesOrder. For simplicity in a typical dealership, it's often modelled as one-to-one for a direct sale. Let's refine this: a Car can appear in many SalesOrders if it's a used car being resold, or it's a specific instance of a car model that can be sold once. If we are tracking *inventory items*, then it's one Car instance to one SalesOrder. If we consider the *model*, then one Car Model to many SalesOrders. For clarity, let's assume we are tracking individual car instances: One Car instance is sold in One SalesOrder. Hence, one-to-one for a direct sale. If the same car can be sold multiple times (e.g., a demo car that gets sold after its demo period), it becomes one-to-many from Car to SalesOrder. Let's stick to the common scenario: One Car instance can be part of at most one SalesOrder.
- Customer to SalesOrder: This is a clear one-to-many relationship. One customer can place multiple sales orders over time, but each sales order is typically placed by a single customer.
- Salesperson to SalesOrder: This is also a one-to-many relationship. A salesperson can be responsible for many sales orders, but each sales order is usually handled by one primary salesperson.
- Car to ServiceRequest: This is a one-to-many relationship. A single car can require multiple service requests throughout its life, but each service request pertains to one specific car.
- Car to MaintenanceSchedule: Similar to service requests, this is a one-to-many relationship. A car will have multiple scheduled maintenance appointments over time, but each schedule entry is for a single car.
- Supplier to ServiceRequest: This can be a one-to-many relationship if a supplier provides parts for multiple service requests. Conversely, a specific service request might order parts from multiple suppliers, leading to a many-to-many relationship that would typically be resolved with an intermediary table like `ServiceParts`. For direct association, if a supplier is contracted for specific types of service, it could be one-to-many. Let's consider the case where a supplier provides parts for many service requests: One Supplier to Many ServiceRequests.
- Payment to SalesOrder: This is often a one-to-one relationship. A single sales order typically results in one primary payment transaction, though payment plans could introduce complexity (many-to-many with PaymentPlan). For simplicity, one SalesOrder to one Payment.
- Payment to ServiceRequest: Similar to sales, a service request can have its own payment: One ServiceRequest to One Payment.
- ServiceRequest to Mechanic: This is a one-to-many relationship. A mechanic can handle multiple service requests, but a specific service request is usually assigned to one mechanic.
Enhancing Your Database Design: Tips and Tricks
To ensure your dealership's system is not just functional but truly exceptional, consider these optimisation strategies:
- Leverage Indexing: Implement indexes on frequently queried columns such as `car_id`, `customer_id`, and `order_date`. This dramatically speeds up data retrieval, making searches and reports much faster.
- Embrace Normalization: Diligently apply database normalization principles (up to at least 3NF) to eliminate data redundancy and ensure data integrity. This means organising data into appropriate tables with clear relationships.
- Utilise Database Caching: For read-heavy operations, implement database caching mechanisms. This can significantly reduce the load on your database server and improve response times, leading to a smoother user experience.
- Monitor and Optimise Performance: Regularly review your database's performance. Identify slow queries, optimise them, ensure your indexes are effective, and fine-tune database configurations. Proactive maintenance is key.
- Implement Replication and Backups: For business continuity and disaster recovery, set up database replication and regular backups. This safeguards your critical data against hardware failures, accidental deletions, or other unforeseen events, ensuring high availability.
- Consider Data Types Carefully: Choose appropriate data types for your attributes. For instance, use `DECIMAL` for prices to avoid floating-point inaccuracies, and `DATE` or `DATETIME` for temporal data.
- Use Constraints: Implement `NOT NULL` constraints where appropriate, and `UNIQUE` constraints for fields like email addresses to maintain data quality. Foreign key constraints are vital for enforcing referential integrity between tables.
Frequently Asked Questions
Q1: What is the primary purpose of an ER diagram in this context?
The primary purpose is to visually represent the structure of the database for an automobile dealership, showing all the key data elements (entities) and how they relate to each other. This aids in understanding, designing, and maintaining the database for the management system.
Q2: Why is normalization important for a dealership database?
Normalization reduces data redundancy, preventing inconsistencies and anomalies that can arise when the same data is stored in multiple places. This leads to better data integrity, easier updates, and more efficient storage.
Q3: Can a car be linked to multiple salespersons?
In a direct sale scenario, a car is typically linked to one salesperson. However, if considering commissions or team sales, a more complex relationship might be needed, possibly involving a linking table between `SalesOrder` and `Salesperson` to record multiple contributors.
Q4: How should we handle parts and their suppliers in the ER diagram?
A `Parts` entity would be beneficial, storing details about each part. A `Supplier` entity is already included. A linking table, perhaps `PartSupplier`, could manage which suppliers provide which parts (many-to-many). Then, another linking table, `ServiceParts`, could link `ServiceRequest` to `Part` to record which parts were used in a specific service.
Conclusion
Designing an ER diagram for an Automobile Dealership Management system is a foundational step towards building an efficient, scalable, and reliable operational system. By carefully identifying entities, defining their attributes, and meticulously mapping their relationships, you create a blueprint for effective data management. Prioritising normalization, indexing, and ongoing performance optimisation will ensure your system not only meets current needs but also adapts to future growth, ultimately driving better business outcomes.
If you want to read more articles similar to Designing Your Dealership's ER Diagram, you can visit the Automotive category.
